2023年度國家科學技術獎獲獎名單揭曉 有色金屬行業15項科技成果榮耀上榜
2024年06月26日 9:2 6108次瀏覽 來源: 中國有色金屬報 分類: 重點新聞 作者: 趙婧琳
6月24日上午,全國科技大會、國家科學技術獎勵大會和中國科學院第二十一次院士大會、中國工程院第十七次院士大會在人民大會堂隆重召開。中共中央總書記、國家主席、中央軍委主席習近平出席大會,為國家最高科學技術獎獲得者等頒獎并發表重要講話。
2023年度國家科學技術獎共評選出250個項目和12名科技專家。其中,國家最高科學技術獎2人;國家自然科學獎49項,其中一等獎1項、二等獎48項;國家技術發明獎62項,其中一等獎8項、二等獎54項;國家科學技術進步獎139項,其中特等獎3項、一等獎16項、二等獎120項;授予10名外國專家中華人民共和國國際科學技術合作獎。
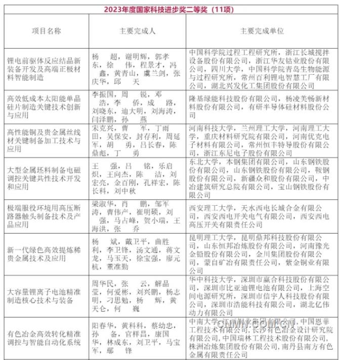
在2023年度國家科學技術獎獲獎項目中,有色金屬行業共有15項成果獲獎。其中,由西安交通大學完成的“金屬材料變形與損傷的微觀起源及其演化機理”、由中南大學完成的“巖石動靜組合加載破裂理論與方法”2個項目榮獲國家自然科學獎二等獎;由湖南科技大學完成的“‘海牛’系列深海海底鉆機系統與取芯技術”、北京航空航天大學等單位完成的“高性能高溫稀土永磁材料及應用”2個項目榮獲國家技術發明獎二等獎;由中國科學院過程工程研究所等單位完成的“鋰電前驅體反應結晶新裝備開發及高端正極材料智能制造”和“全過程優化的鋰電固廢高效低碳處理技術與應用”、由隆基綠能科技股份有限公司等單位完成的“高效低成本太陽能單晶硅片制造關鍵技術創新與應用”、由河南科技大學等單位完成的“高性能銅及貴金屬絲線材關鍵制備加工技術與應用”、由東北大學等單位完成的“大型金屬坯料制備電磁調控關鍵共性技術開發和應用”、由西安理工大學等單位完成的“極端服役環境用高壓斷路器觸頭制備技術及產品應用”、由昆明理工大學等單位完成的“新一代綠色高效提煉稀貴金屬技術及應用”、由華中科技大學等單位完成的“大容量鋰離子電池精準制造核心技術與裝備”、由中南大學等單位完成的“有色冶金高效轉化精準調控與智能自動化系統”和“金屬氧化礦高效浮選分離多維度精準調控創新技術及應用”、由礦冶科技集團有限公司等單位完成的“地下金屬礦智能開采關鍵技術與裝備”等11個項目榮獲國家科技進步獎二等獎。其中,中國有色金屬工業協會提名通過項目共4項。
國家科學技術獎是我國科技領域的最高榮譽,旨在表彰在科技創新和技術進步方面做出杰出貢獻的個人和團隊。在有色金屬工業科技事業發展歷程中,廣大行業科技工作者始終胸懷祖國,秉承科技報國的理念,發揚求真務實、不畏艱苦、矢志創新的科學家精神和孺子牛精神,圍繞國家重大戰略需求,努力夯實科技基礎,著力攻破關鍵核心技術,不斷破解科技創新難題,在基礎理論、高端裝備、材料科學、智能化建設等方面填補了空白,攻克了多項“卡脖子”技術。15項獲獎成果不僅是有色金屬行業科技工作者銳意進取、拼搏奉獻、久久為功的結果,更是有色金屬行業科技實力和創新能力的重要體現。
科技是國之利器,科技強則國家強。站在新的歷史起點,有色金屬行業將繼續弘揚科技創新精神,堅持“四個面向”的戰略導向,面向世界科技前沿、面向經濟主戰場、面向國家重大需求、面向人民生命健康,在更高層次、更大范圍發揮科技創新的引領作用,加強頂層設計和統籌謀劃,加快推進行業高水平科技自立自強,不斷培育壯大有色金屬行業新質生產力,為實現有色金屬行業高質量發展提供堅實的支撐。



責任編輯:孟慶科
如需了解更多信息,請登錄中國有色網:hnfenyang.com了解更多信息。
中國有色網聲明:本網所有內容的版權均屬于作者或頁面內聲明的版權人。
凡注明文章來源為“中國有色金屬報”或 “中國有色網”的文章,均為中國有色網原創或者是合作機構授權同意發布的文章。
如需轉載,轉載方必須與中國有色網( 郵件:cnmn@cnmn.com.cn 或 電話:010-63971479)聯系,簽署授權協議,取得轉載授權;
凡本網注明“來源:“XXX(非中國有色網或非中國有色金屬報)”的文章,均轉載自其它媒體,轉載目的在于傳遞更多信息,并不構成投資建議,僅供讀者參考。
若據本文章操作,所有后果讀者自負,中國有色網概不負任何責任。
